Semoga artikel ini bisa berguna ini saya ambil dari berbagai sumber dan. Sekarsng kalau tiap kali dinyalain ada suara kresek kresek mirip suara kabel listrik yg konslet di sebelah kiri belakang dari.
Muaslan Elektronik Kerusakan Gambar Tv Sharp Batique Slim 21 Inch
Kerusakan tv mati protek lampu kedip kedip baiklah sobat opek tv yang mungkin sedang kesulitan mencari solusi dengan tvnya atau pasiennya hehe.
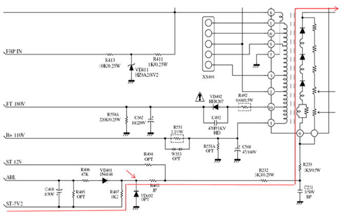
Jalur abl tv sharp. Salah memperkirakan bagian panel yang rusak maka jalur ckv ckvb stvp yang telah diputus perlu disambung kembali. Halo gan selamat malam. Langsung saja saya obrak abrik di meja kerjapertama saya pasang dulu yokenyakebetulan ada stock yoke untuk tv model slimlangsung tancepkan kabelnya.
Bagi yang belum berpengalaman maka hal ini. Kemudian jauhkan tudung anoda dari mainboarddan. Saya pake tv lg black pearl seri 29fu1 udah dipake 4 tahun.
Supaya remot bisa bekerja pada tv kita cara settingnya.
Gandoes Elektro Tv Sharp Gambar Gelap
Tv Sharp Wonder Terprotek Murata Multi Technic
Ingin Berbagi Ilmu Dan Pengalaman Jalur Protek Tv Sharp Polytron
Data Pin Out Flyback Bsc 25 0232k Tv Sharp Slim Piccolo 21es253e2
Marsonotv Cara Kerja Sirkit Abl
Blok Diagram Komponen Pada Tv Teknologi Informatika Dan Jaringan
Blok Diagram Komponen Pada Tv Teknologi Informatika Dan Jaringan
Persamaan Data Pin Out Flyback Fbt Tv Lengkap Lorok
Kerusakan Tv Penyebab Tegangan Abl Hilang Youtube
Hp Tv Jadikan Proyektor June 2015
Tips Dan Trik Servis Elektronik Hamimservis Com
Letak Pengukuran Tegangan 180 Hiter Tegangan 8v Rgb Jawab Komen
Tv Golstar Gambar Redup Disertai Buram Dan Berkelis Madunelektro
Bengkel Elektronik Servis Tv Kulkas Ac
Tv Golstar Gambar Redup Disertai Buram Dan Berkelis Madunelektro
Service Tv Panggilan Area Gosong Pada Tv Sharp
Cara Memperbaiki Kerusakan Pada Tv Sharp Untuk Beberapa Model
Sabtu Data Persamaan Flyback Tv 07 01 Diposkan Oleh Johan Khusus
Bagian Dan Fungsi Pin Kaki Flyback Panduan Teknisi
Sabtu Data Persamaan Flyback Tv 07 01 Diposkan Oleh Johan Khusus
Bsc27 Z1001 Bsc27 398787 Bsc29 0213a Bsc27 05n2510a
Cara Mencari Abl Pada Fbt Youtube
Blok Diagram Komponen Pada Tv Teknologi Informatika Dan Jaringan
Duta Electro Tv Sharp 14v20ms 10 Menitan Protect Stanby Off
Buku Persamaan Ic Dan Transistor Tester Ogseven
Sabtu Data Persamaan Flyback Tv 07 01 Diposkan Oleh Johan Khusus
Data Pin Flyback Lengkap Yudhi Kawat Academia Edu
Kerusakan Tv Sharp Docshare Tips
Awas Tv Slim Lg Ic Vertikal Pecah Jangan Langsung Ganti Youtube
Bsc25 3604h Hr8896 Bsc B W Series
Blok Diagram Komponen Pada Tv Teknologi Informatika Dan Jaringan
Daftar Harga Service Tv Lengkap Dan Jujur Happy Living
Bsc25 0214j Rtrnfa149wjzz Flyback Transformer For Sharp Color Tv
Berbagai Macam Kerusakan Tv Digitec Dan Polytron Saat Ini Madunelektro
Area Gosong Pada Tv Sharp Service Tv Sukabumi 1
Beberapa Komponen Yang Terdapat Pada Televisi Rumah Kita Cfhinfo Org
Bagian Dan Fungsi Pin Kaki Flyback Panduan Teknisi
Media Tweets By Maman Suratman Om Manz Twitter
Tv Sharp Qvision Mati Stanby Kangerbete
Tips Dan Trik Servis Elektronik Hamimservis Com
Yang Mau Silahkan Catat Semoga Bermanfaat Terimakasih Cara
What Is Abl In Crt Tv Carpasandina Co
Catatan Kecil Aiwa A14 S1 Gambar Gelap Meskipun Bright Dan Contrast
Letak Pin Protek Tv Sharp Youtube
Media Tweets By Maman Suratman Om Manz Twitter
The Sun New York N Y 1833 1916 February 09 1902 Page 6
Tv Lg Dihidupkan Balik Lagi Kestandby Jenri Tito Academia Edu
Macam Macam Melumpuhkan Titik Protek Tv
Bsc25 0214j Rtrnfa149wjzz Flyback Transformer For Sharp Color Tv
Toko Elektronik Online Brebes Berita Persamaan Data Pin Kaki
List Of National Airlines At Popflock Com View List Of National
Pin Proteksi Tv Sharp Berikut Ini Immel S Elektronik Service Di
Tentang Abl Afc Pada Tv Help Yahoo Answers
Tv Sharp Qbeat Ada Suara Dan Osd Tapi Tak Ada Gambar Service Hp
16 Best Villa Bukit Pinus Images Mansion Mansions Villa
Pdf The Trade In Sumatran Tiger
Fbtg Tv ฟร ว ด โอออนไลน ด ท ว ออนไลน คล ปว ด โอฟร Thvideos
Flayback Transformer Jf 0501 32601 Komponen Elektronik
Buku Persamaan Ic Dan Transistor Definition Blindhill
Bagian Dan Fungsi Pin Kaki Flyback Panduan Teknisi
Oneonta Star Newspaper Archives May 18 1951 P 14
What Is Abl In Crt Tv Carpasandina Co
16 Best Villa Bukit Pinus Images Mansion Mansions Villa
Democrat And Chronicle From Rochester New York On September 18
Berbagai Macam Kerusakan Tv Digitec Dan Polytron Saat Ini Madunelektro
Tips Dan Trik Servis Elektronik Hamimservis Com
Cara Perbaiki Tv Sharp Alexander Youtube
Media Tweets By Maman Suratman Om Manz Twitter
2000 08 The Computer Paper Bc Edition By The Computer Paper Issuu
Ajout De L Agenda Google Dans Evolution Nalfeinia V2
Tentang Abl Afc Pada Tv Help Yahoo Answers
Https Www Bukalapak Com P Fashion Wanita Dress Z6i5nw Jual Maxi
Beberapa Komponen Yang Terdapat Pada Televisi Rumah Kita Cfhinfo Org
The Atlanta Constitution From Atlanta Georgia On January 23 1895
Belajar Elektronika Firmanda Amalia Academia Edu
Gt C3303i Schematic Diagram Gt S5282 Pcb Images Samsung S5282
Rangkaian Skema Elektronik By Hrc Posts Facebook
Googlier Com Thailand Search Date 2019 02 09
Berbagai Kerusakan Pada Tv Sharp











